导航
EN
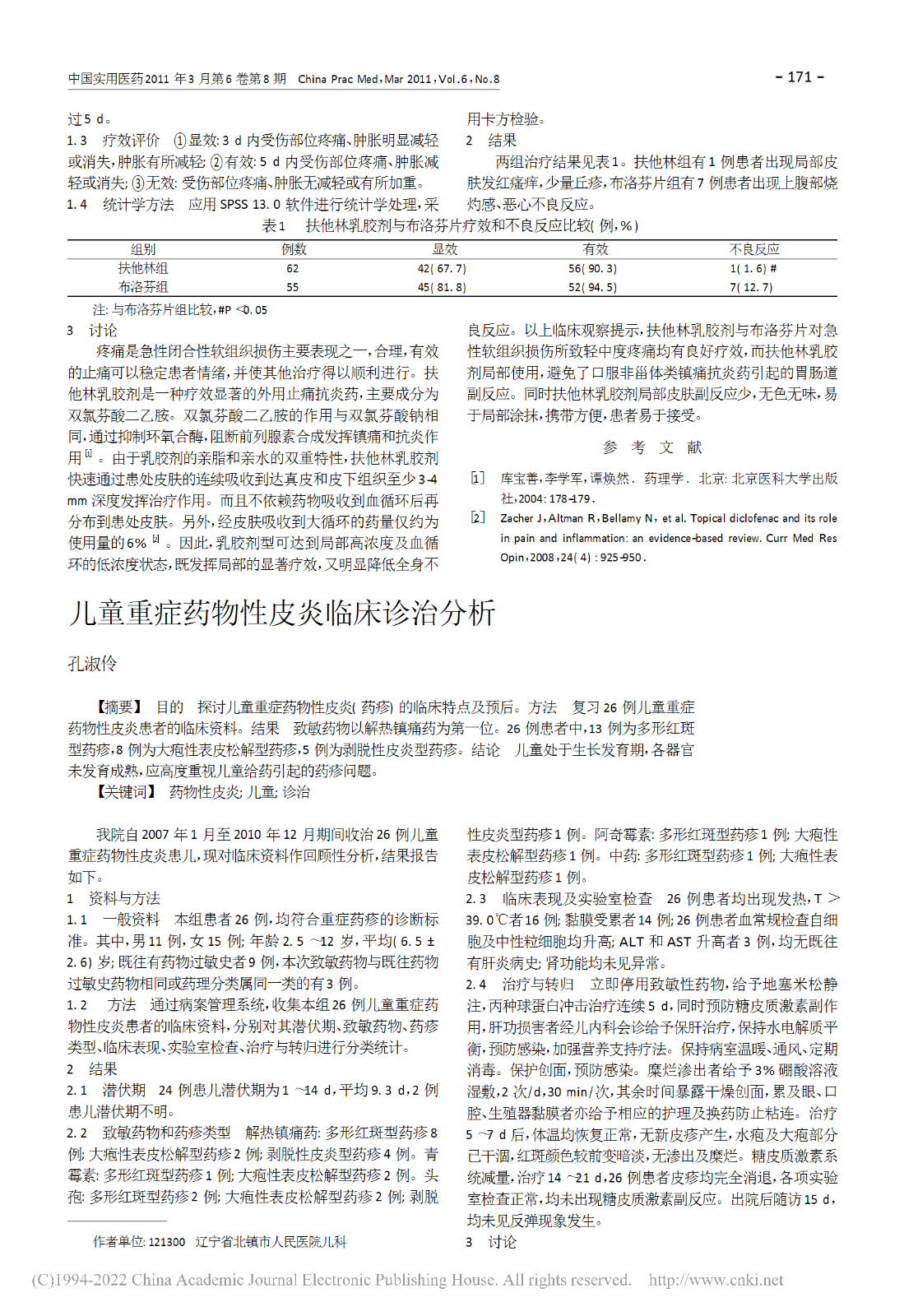
走进福瑞堂
发展历程
企业文化
关于我们
关爱与责任
营业执照
产品中心
明星产品
心脑血管科用药
皮肤科与五官科用药
泌尿科与呼吸科用药
儿科妇科美容科用药
风湿科与精神科用药
营养补益用药
清热止痛退烧用药
胃肠道科、肝胆科、呼吸科用药
中药饮片
原料药
新闻中心
公司新闻
行业新闻
视频中心
产品学术
加入我们
人才招聘
校园招聘
社会招聘
联系我们
产品学术
首页
>
产品学术
双氯芬酸二乙胺乳胶剂与布洛...治疗急性软组织痛的临床观察_黄政渊
发布时间:2025-02-20 作者:福瑞堂制药
上一篇:双环醇片联合肌苷片治疗老年...及对肝功能和血脂水平的影响_韩莉
下一篇:双唑泰泡腾片治疗滴虫性阴道炎疗效观察_毕淑贞